摘要
本文根据传统步进电机控制中的不足和缺点,将PLC直接控制技术运用于步进电机的控制。该系统解决了传统控制技术中的各部分硬件的设计、选型、接口匹配往往要花费设计者一很大的精力和劳动,接口信号的匹配以及各器件的质量等对整个系统的可靠性影响很大等缺点。
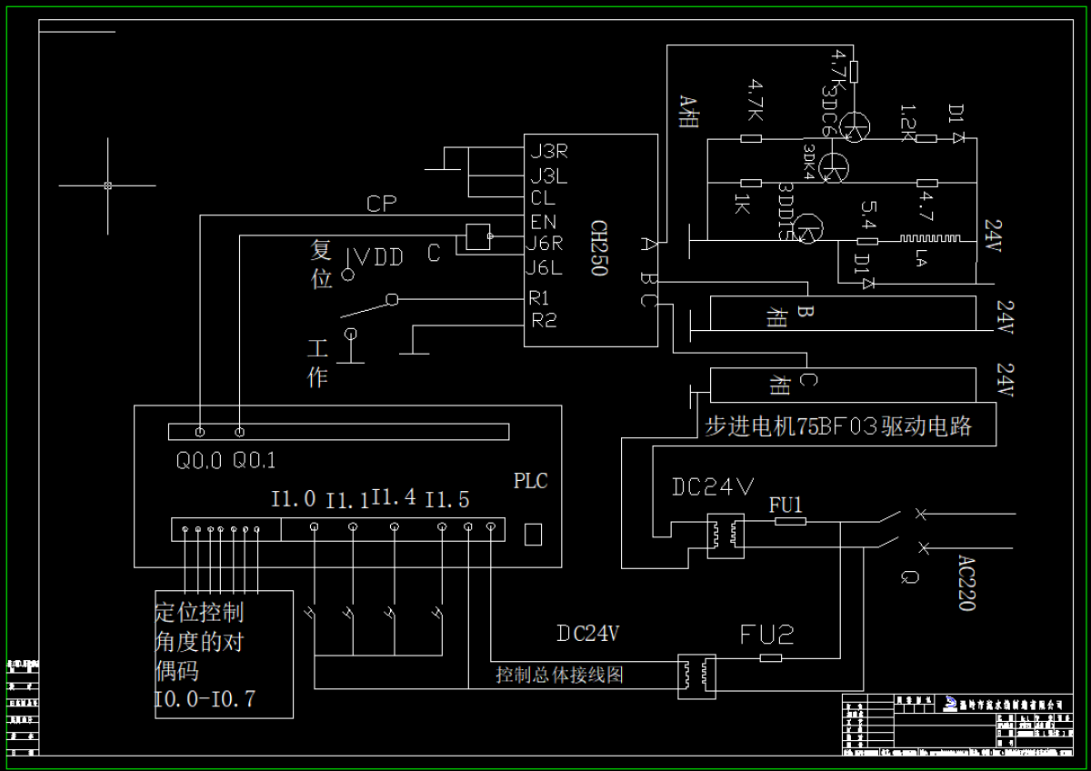
本文根据PLC控制步进电机的控制特点及其原理,把软件控制和硬件电路互相结合起来,形成整体的控制,有效的克服了它们的缺点而发挥了它们的优势。本文详细阐述了该系统中PLC(西门子)直接控制步进电机的实现方法、系统的各部件的组成、各部件的连接情况。
关键字:西门子PLC;步进电机调速; 步进电机;

第一章 绪 论
近年来,在国际上出现了Mechanics和electronics复合成Mechtronics这个新词,我国译为“机电一体化”。这种机械和电子技术、信息技术紧密结合的新的学科领域是先进制造技术研究和普及的结果。机电一体化产品要实现电器控制的实时性、高可靠性、可编程和一定的人工智能。同时追求体积小、价格低,甚至低功耗等。正是针对上述种种要求而设计的PLC自然成为机电一体化控制器的较佳选择。
步进电动机上个世纪就出现了,它的组成、动作原理和今天的反应式步进电动机没有什么本质区别,也是依靠气隙间的磁导变化来产生电磁转矩。80年代以后,由于廉价的微型计算机以多功能的姿态出现,步进电动机的控制方式变得更加灵活多样。原来的步进电机控制系统采用分立元件或者集成电路组成的控制回路,不仅调试安装复杂,要消耗大量元器件,而且一旦定型之后,要改变控制方案就一定要重新设计电路,不利于系统的改进升级。基于微型计算机的控制系统则通过软件来控制步进电机,能够更好地发挥步进电机的潜力,因此,用微型计算机控制步进电机已经成为了一种必然的趋势,也符合数字化的时代发展要求。步进电机控制技术和普通电动机控制技术的不同之处是步进电机接受脉冲信号的控制。早期的步进电机靠一种叫环形分配器的电子开关器件,通过功率放大器使励磁绕组按照顺序轮流接通直流电源。
由于励磁绕组在空间中按一定的规律排列,轮流与直流电源接通后,就会在间隙中形成一种阶跃变化的旋转磁场,使转子步进式的转动,随着接通切换频率的增高,转速就会增大。步进电机的旋转同时与相数、分配数、转子齿轮数有关,现在比较常用的步进电机包括反应式步进电机、永磁式步进电机、混合式步进电机和单相式步进电机等。
步进电机广泛应用在生产实践的各个领域。它最大的应用是在使用数控机床的生产制造中,因为步进电机不需要A/D转换,能够直接将数字脉冲信号转化成为角位移,所以被认为是理想的数控机床的执行元件。早期的步进电机输出转矩比较小,无法满足需要,在使用中和液压扭矩放大器一同组成液压脉冲马达。随着步进电动机技术的发展,步进电动机已经能够单独在系统上进行使用,成为了不可替代的执行元件。比如步进电动机用作数控铣床进给伺服机构的驱动电动机,在这个应用中,步进电动机可以同时完成两个工作,其一是传递转矩,其二是传递信息。步进电机也可以作为数控蜗杆砂轮磨边机同步系统的驱动电动机。除了在数控机床上的应用,步进电机也应用在其他方面,比如作为自动送料机中的马达,作为通用的软盘驱动器的马达,也可以应用在打印机和绘图仪中等等。
微电子技术的飞速发展,带动了机械加工技术的飞速发展。而在其发展过程中,最显著的特点是机械制造将越来越密切地依赖于电子技术、检测技术、自动控制技术、计算机技术、系统论、信息论等现代科学技术。
传统的步进电机控制方式由控制器产生控制指令,环形分配器根据指令将输入的单一脉冲串,按土作方式和转向分别依次向连接到步进电机各相绕组的功率放大器分配脉冲,以便形成旋转磁场。这种方式的各部分硬件的设计、选型、接口匹配往往要花费设计者一很大的精力。接口信号的匹配以及儿器件的质量等对整个系统的可靠性影响很大。现代控制系统中,PLC作为一种广泛应用于工业自动化领域的控制器,它的功能越来越强,性能越来越先进。为了配合步进电机的控制,许多PLC都内置了脉冲输出功能,并设置了相应的控制指令,可以很好地对步进电机进行直接控制。这种控制方式的优点是:大大减少系统设计的工作量,不存在各部分接口信号的匹配问题,提高系统的可靠性。整个控制系统由PLC和步进电机组成。PLC具有实时刷新技术,输出信号的频率可以达到数千赫兹或更高,使得脉冲分配能有很高的分配速度,充分利用步进电机的速度响应能力,提高整个系统的快速性。并且,PLC有采用大功率晶体管的输出端口,能够满足步进电机各相绕组数10V级脉冲电压、1A级脉冲电流的驱动要求。


下载资源到电脑,查找使用更方便
¥59.00
最新动态
用户留言